在呼吸道抵御流感病毒、新冠病毒等病原体侵袭的免疫前线,驻留记忆T细胞(Tissue-resident memory T cells, TRM)扮演着核心防御角色——它们如同驻扎在黏膜组织的快速反应部队,能在病原体入侵时第一时间启动清除反应。然而长久以来,一个关键谜题悬而未决:暴露于外界环境的肺组织微环境具有强氧化应激特性,不利于细胞长期存活,位于其中的TRM如何应对这一组织微环境,从而延长免疫前线的免疫记忆?
Science China Life Sciences(《中国科学:生命科学》英文版) 在线发表清华大学祁海教授和王建斌副教授团队合作题为“CCR5-mediated dynamic maintenance of resident memory T cells in the respiratory tract”的最新研究性论文,通过创新性的单细胞克隆追踪技术和分子干预实验,首次揭示TRM通过CCR5介导的肺-淋巴结逆向迁移实现免疫前线记忆自我维持的机制。这项工作增进了对组织驻留记忆细胞静态特性的认知,从分子—细胞层面完整揭示了CCR5/CCL5轴介导的免疫记忆动态维持网络,为突破黏膜疫苗研发提供了新思路。

克隆溯源:肺与引流淋巴结TRM的隐秘关联

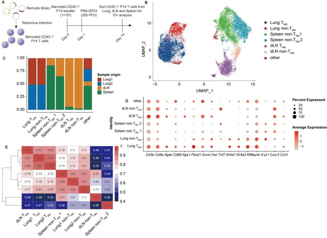
研究团队开发了单细胞分辨率的条形码克隆追踪系统:将随机DNA条形码整合至MSCV逆转录病毒载体,转导流感病毒抗原特异P14 CD8+ T细胞,过继转移至小鼠并经鼻腔感染流感病毒。14天后,研究者通过单细胞测序发现肺引流淋巴结(dLN)中存在一群转录特征与肺TRM高度相似的特殊T细胞。更为关键的是,引流淋巴结TRM与肺TRM的克隆相似性显著高于其与dLN non-TRM或脾脏记忆细胞。这种克隆同源性暗示二者可能共享发育起源或存在直接细胞迁移。后续研究者通过连体共生模型发现血液、脾脏及非引流淋巴结中供受体细胞完全混匀,但肺和引流淋巴结中的TRM仍以宿主来源为主(>90%),确证引流淋巴结中TRM属于不参与循环的组织定居群体。

图1 肺TRM与其引流淋巴结TRM有相似的来源
通过流感感染模型,研究者利用单细胞分辨率的条形码克隆追踪系统追踪流感病毒特异的T细胞,结合单细胞转录组和条形码追踪分析,揭示了肺组织驻留记忆T细胞(TRM)与引流淋巴结(dLN)TRM细胞的起源。
时序证据:肺TRM向引流淋巴结的逆向迁移

细胞动力学研究提供了迁移方向的直接证据:感染后7天,肺内首次出现CD69+CD103+ TRM,14-21天达峰后逐渐衰减;而引流淋巴结 TRM相比肺存在于7天延迟,并在达到峰值后长期维持。这种时序延迟提示引流淋巴结TRM可能源于肺TRM的后续迁移。随后团队利用T细胞肺归巢关键基因CXCR3缺陷模型进行因果验证,排除了独立分化假说:CXCR3的缺失导致肺与引流淋巴结 TRM中CXCR3缺陷细胞比例都显著降低。而TGF-β诱导的CD103表达并未受影响。这表明引流淋巴结TRM发育更有可能依赖于肺TRM前体池,而非局部独立分化。
CCR5-CCL5轴:逆向迁移的分子导航器

研究者通过趋化因子受体差异分析发现肺与引流淋巴结 TRM特异性高表达CCR5,而引流淋巴结组织高分泌CCR5配体CCL5。团队采用三重策略:CCR5-shRNA基因沉默、CCR5拮抗剂Maraviroc阻断、气管内转移活化的CCR5-/- P14细胞示踪。共同证实了CCR5选择性介导肺TRM沿淋巴管逆向迁移至引流淋巴结。

图2 CCR5介导的肺-淋巴结逆向迁移实现免疫前线记忆自我维持的机制
在流感病毒感染过程中,肺部组织驻留记忆性T细胞上调驻留相关基因表达,但易发生凋亡。其中一部分细胞通过 CCR5–CCL5 轴介导的逆向迁移从肺部进入引流淋巴结,在引流淋巴结中维持TRM 特征并呈现更低的凋亡水平。二次感染时,引流淋巴结中的TRM可再次迁回肺部,从而补充和维持肺部 TRM 群体。该逆向迁移支持呼吸道内抗病毒 TRM 的动态维持。
动态储备库的免疫学价值

为何需要这种迁移?单细胞转录组分析给出答案:相较于肺TRM,引流淋巴结TRM显著低表达凋亡相关基因。功能上,当分离不同记忆亚群过继转移至新宿主进行二次攻击时,引流淋巴结 TRM可以快速重建肺TRM。这表明引流淋巴结作为低应激微环境储备库,既延长了TRM生存期,又能在再感染时补充前线防御。
清华大学基础医学院祁海教授、清华大学生命科学学院王建斌副教授和昌平实验室姚佳呈助理研究员为该文的共同通讯作者,清华大学已毕业博士生邵天歌博士和昌平实验室姚佳呈助理研究员为该论文的共同第一作者。清华大学医学院已出站博士后侯诗玥博士为课题做出了贡献。该研究项目得到了国家自然科学基金委、国家卫生健康委员会与山西医科大学-清华大学医学院前沿医学协同创新中心的支持。
通讯作者

Copyright © 2017 Institute for Immunology Tsinghua University
Contact Address: Room D302, Medical Science Building, Tsinghua University, Beijing 100084, China
Tel: (86) 10-62776420 Fax: (86) 10-62776420
